Home
About TWP
Company History
Our Business
Vision, Mission, and QualityPolicy
Core Value
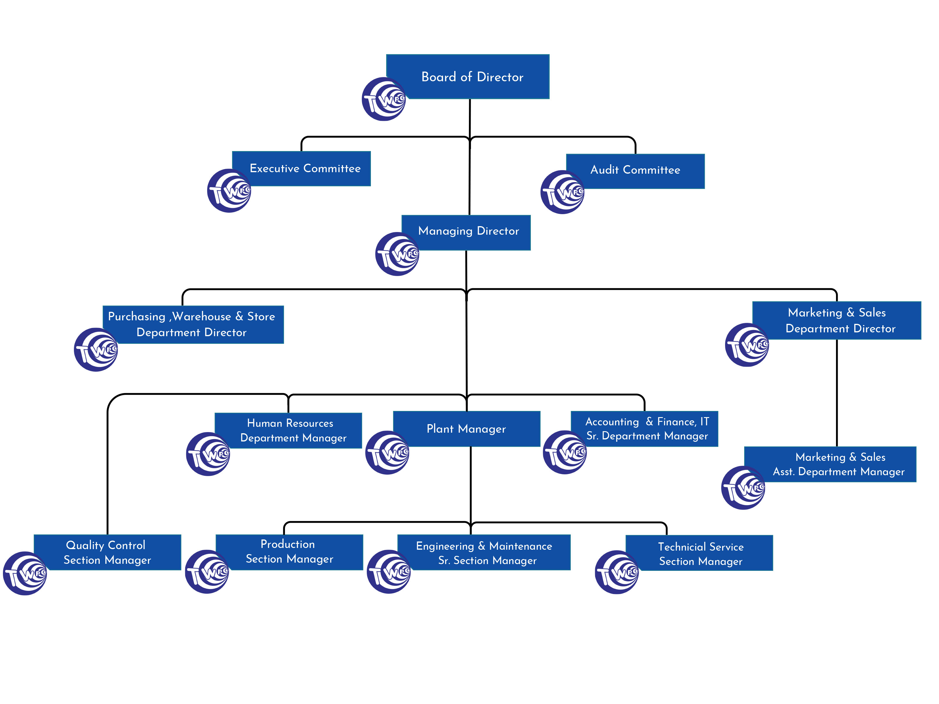
Management Structure
Board of Directors
Audit Committees
Management Team
Awards
Privacy Policy
Privacy Notic
Products
Certifications
Sustainability/News
Investor
Contact TWP
Careers
HRMI
Thai Wire Products
We aim to be a leader of the manufacturer to manufacture superior quality of steel wires by manufacturing products following industry standards and international standards for customer satisfaction.
Management Structure